Hotline: 400-100-8808

中文简体
|
English
|
Cosmetics
CONTACT US
Email:  sales01@zoop-tech.com
Tel: 400 100 8808


Compliance Details | A comprehensive introduction and implementation course of the brand's quality management system


----------Write in front:----------

According to relevant regulations such as the Regulations on the Supervision and Administration of Cosmetics, the Code for the Quality Management of Cosmetics Production, the Measures for the Administration of Cosmetics Registration and Filing, from May 1, 2021, a quality management system must be established if a brand wants to carry out registration or filing as a registrant or registrant, or if the name and address of the company are reflected on the product label in the name of the registrant or registrant


831.jpg

The picture is taken from the Regulations on the Supervision and Administration of Cosmetics


The new version of Article 105 will also be formally implemented on December 1, which puts forward specific requirements for the quality management system of the brand side. The brand should establish a quality management system and ensure effective operation according to the "commissioned production version" to cope with the upcoming flight inspection. (Again, the above brand party refers to the name of the registrant as the registrant of the product, and the product label in the name of the dealer and the authorized party is not included in the following discussion).


20231673322498933443.jpg

According to the requirements of relevant laws and regulations, combined with many years of consulting and counseling experience, this article will sort out and share the requirements of the quality management system of the cosmetics brand side, as well as the matters needing attention in the establishment and implementation, for your reference.


   01 Introduction to inspection points and judgment principles   

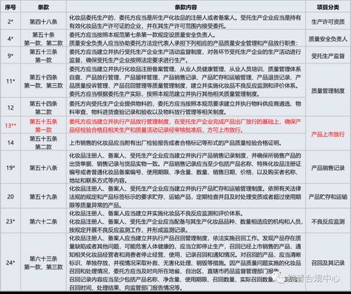
There are a total of 24 items in the commissioned production version of the Cosmetics Production Quality Management Standard Inspection Points and Judgment Principles, including 9 key items (including 1 key item and 8 other key items), 15 general items and 1 veto system for key items. See the following figure for specific project classification and judgment principles:


20231673323045654245.jpg


If the on-site inspection is determined to be unqualified, the inspection result of "serious defects in the production quality management system" will be issued, and the entrusted production and operation will be suspended and the case will be filed for investigation.

If it is found in the flight inspection that items 2, 4, 9, 11, 12, 14, 19, 20, 23 and 24 are not met, it is necessary to file a case for investigation. If there is an illegal act after investigation, it will be investigated and dealt with according to law. See the following figure for the specific clauses and key project clauses related to violations:


831.jpg


As mentioned above, the violation risks faced by brands are mainly concentrated in the following ten aspects: production license qualification, quality and safety director, entrusted production supervision, quality management system, material management, product release, product sales records, product storage and transportation, adverse reaction monitoring, and product recall.

That is to say, the brand side should give priority to ensuring that the appeal terms meet the requirements to avoid economic losses caused by administrative penalties. The following will interpret the compliance requirements and precautions of the above clauses one by one.

   02  Production license qualification review   

Before the entrusted production, the brand party must review the qualification of the entrusted production enterprise, and require the entrusted production enterprise to provide the business license and cosmetics production license. And check the qualification of the entrusted manufacturing enterprise to ensure that the industrial and commercial business license of the entrusted manufacturing enterprise is within the validity period and has the scope of production and business of cosmetics; Ensure that the Cosmetics Production License is within the validity period and that the production license items specified conform to the product type to be entrusted.


20231673324013593303.jpg


For example, if the entrusted products are aerosol irrigation and powder dispersion products, it is necessary to check whether the entrusted party has the production license for the aerosol unit and powder unit project. If the production of children's and eye cosmetics is commissioned, it is necessary to check whether the production license has the permission label for children's and eye cosmetics.


20231673324264452153.jpg


   03  Person in charge of quality and safety   

The person in charge of quality and safety plays a key role in the quality management. A professional person in charge of quality and safety can establish and implement the quality management system in combination with the actual situation, and guarantee the legal operation, high-quality and sustainable development of the enterprise.


20231673332851616245.png


1. Qualification requirements for the person in charge of quality and safety:

The brand party must set up the post of quality and safety director and recruit qualified full-time personnel. The quality and safety director must meet the following three conditions at the same time:

① Professional knowledge: professional education or training background in cosmetics, chemistry, chemical, biology, medicine, pharmacy, food, public health or law. It can provide relevant professional education certificate or professional qualification certificate.

② Regulatory knowledge: familiar with cosmetics related laws and regulations, mandatory national standards and technical specifications. Training certificates for participating in training related to regulations can be provided.

③ Work experience: more than 5 years of cosmetics production or quality management experience. Work certificates for production or quality management of cosmetics, drugs, medical devices, health food, formula food for special medical purposes, infant formula food and other industries can be provided.


20231673331899894126.jpg


2. Responsibilities of the person in charge of quality and safety:

The person in charge of quality and safety of the brand shall perform the following duties and provide evidence to prove the performance of relevant duties.

① Establish and organize the implementation of the enterprise's quality management system, implement the quality and safety management responsibilities, and regularly report the operation of the quality management system to the legal representative. The internal audit report and management review report signed by the legal representative can be provided.

② Decision on product quality and safety issues and issuance of relevant documents. Nonconforming product handling records, recall decisions, scrap approval, etc. signed by the person in charge of quality and safety can be provided.

③ Review the registration and filing materials of cosmetics. The registration and filing materials reviewed and signed by the person in charge of quality and safety can be provided.

④ Review and management of material suppliers and material release when materials are purchased and provided by the entrusting party. Supplier review records and material release records can be provided.

⑤ Market release of products. Product release records signed by the person in charge of quality and safety can be provided.

⑥ Selection of entrusted production enterprises and supervision and management of production activities. It can provide the review records of the entrusted manufacturing enterprise and the supervision records of production activities or other supporting materials.

⑦ Monitoring and management of adverse reactions of cosmetics. Adverse reaction monitoring, report and evaluation records can be provided.


   04  Supervision of entrusted production activities   

The brand side shall establish a supervision system for the production activities of the entrusted production enterprises, specifying the supervision contents, methods, frequency, and handling methods for problems found. It shall also supervise the production activities of the entrusted production enterprises in accordance with the regulations, ensure that the entrusted production enterprises carry out production in accordance with the legal requirements, and form supervision records.


20231673333103312409.jpg


The supervision methods for entrusted enterprises can be: regular or random on-site audit, appointment of resident representatives, inspection of key materials, online approval of key processes, joint product inspection, etc. Relevant supervision activities shall be recorded and properly kept as evidence and exemption basis for performing supervision responsibilities of production activities.


20231673333386297249.jpg

   05  Quality management system   

The system documents are the core content of the quality management system. The brand side should establish an appropriate and operable quality management system according to the requirements of laws and regulations, national standards and technical specifications, and in combination with the actual operation of the enterprise. The preparation of quality management system can follow: write what I should do (write what I should do); Do what I write (do as I write); Remember the principles of what I do (remember as I do) to ensure the suitability (whether it can be used), adequacy (whether it is enough) and effectiveness (whether it is used) of the system documents.


20231673336810716447.png


According to the inspection points and relevant laws and regulations, the quality management system of the brand should at least cover: registration and filing, material procurement (if any), supervision of the entrusted manufacturer, product release, storage, sales, recall, adverse reaction monitoring and other links. The specific quality management system to be established is shown in the figure below:


20231673336930717402.jpg


   06  Product release   

The brand side shall conduct pre-market release approval on the basis that the entrusted manufacturer has completed the ex-factory release. Before release, it is necessary to check the registration certificate of the product, the factory inspection report of the entrusted manufacturing enterprise, and the factory release record of the entrusted manufacturing enterprise to ensure that the product has completed the factory inspection, and that the production and quality records of both parties can be put on the market only after being reviewed and approved by their respective quality and safety principals.


20231673337152801497.jpg


Cosmetics sold on the market shall be accompanied by product quality inspection certificate in the form of factory inspection report or qualification mark. The quality inspection certificate can be embodied in one of the following forms: the attached factory inspection report, the attached "certificate of conformity" card, and the printed or inkjet "qualified" mark.


20231673337257970164.jpg


   07  Product sales record   

The brand party shall establish a product sales record system and record all sold product information and customer information according to the system provisions, and ensure that the sales records, shipping documents and product physical information are consistent.


20231673337609808813.jpg


The product sales record must include the product name, batch number, registration certificate number or filing number, service life, net content, quantity, sales date, price, as well as the buyer's name, address and contact information, so as to facilitate the traceability and recall of the problem product. The sales record shall be kept for at least one year after the expiration of the product shelf life.

20231673337891622541.jpg


   08  Product storage and transportation   

The brand side shall ensure that the storage, transportation environment and sanitary conditions of the product comply with the provisions of relevant laws and regulations and the requirements of the product label. The inventory products shall be inspected regularly, and the products with abnormal quality such as deterioration or exceeding the service life shall be found and handled in time.


20231673338000145806.jpg


The brand shall monitor and record the environmental temperature and humidity of the product storage site, and provide necessary pest and mouse protection facilities. Inspect the dustproof, sunscreen, waterproof performance, thermal insulation, refrigeration facilities and carriage sanitation of transport vehicles, and keep inspection records.

The brand should pay special attention to the storage conditions indicated on the product label. For example, if the label indicates "cool" storage, the storage environment and transport vehicle temperature shall not exceed 20 ℃, and if the label indicates "dark" storage, necessary sunshade facilities shall be prepared. The storage environment and transportation vehicles for special goods such as inflammable and explosive goods shall comply with relevant regulations.


20231673338225655749.jpg


   09  Adverse reaction monitoring   

The brand side shall establish and implement a monitoring and evaluation system for adverse reactions of cosmetics, establish an internal adverse reaction monitoring organization, designate relevant personnel to be responsible for the collection, investigation, evaluation, treatment and reporting of adverse reactions of cosmetics, and form monitoring records.


20231673338510696603.jpg


The brand side shall actively collect the adverse reactions of cosmetics, timely carry out evaluation, investigate and analyze, take risk control measures, and report to the adverse reactions monitoring agency of cosmetics. The adverse reactions of cosmetics should follow the principle of "reporting when suspicious". Any adverse reactions that may be related to the use of cosmetics should be reported in the National Monitoring Information System for Adverse Reaction of Cosmetics.


20231673338625656205.jpg


   10  Product recall   

The brand side shall establish and implement the product recall management system. When it is found that the product has quality defects or other problems that may endanger human health, it shall take the initiative to recall the products that have been sold on the market, notify customers and consumers to stop operating and using, and notify the entrusted manufacturing enterprise to stop production and isolate the products in process.


20231673339127451770.jpg


The brand side shall establish a recall emergency contact list to specify the responsibilities and authorities during the recall. When it is found that the product has quality and safety problems that may endanger human health, it shall immediately stop production and implement recall, and report to the provincial drug supervision and administration department.

The recalled products shall be clearly marked and stored separately; The quality management department shall conduct inspection and evaluation, determine the product handling method according to the evaluation results, and keep relevant records.

The recall record shall include product name, net content, service life, recall quantity, actual recall quantity, recall reason, recall time, handling result, report to the regulatory authority, etc.


20231673339284678698.jpg


   Summary   

After the new regulations, for the brand side, if it chooses to become the registrant of the registrant, it needs to pay attention to the establishment and standardization of the quality system. At present, some regions have begun to carry out systematic inspection or spot check on the registrant.

The effective way to deal with system supervision is to implement in advance, implement effectively, take precautions in advance, and comply persistently. If you encounter any of the above problems or need to provide technical support during the implementation of the entrusting party's system, you can contact the general public for consultation in time.